×ðÁú¿­¹ÙÍøÈë¿Ú

Ê×Ò³ ÐÂÎÅÖÐÐÄ

רÐÄı»® ´òÔìÅàѵºÍ·þÎñд°¿Ú

Ðû²¼ÈÕÆÚ£º2020-06-30

ÔÚÒÆ¶¯»¥ÁªÍøÊ±´ú£¬Î¢ÐÅÒѳÉΪÈËÃǵÄÒ»ÖÖÉúÑÄ·½·¨£¬Î¢ÐŹ«Ö򼁮½Ì¨¸üÊÇÒ»ÖÖ²»¿ÉºöÊÓµÄÔËÓª¹¤¾ß¡£ÔÚÊÜÒßÇéÓ°ÏìÏßÏÂÅàѵÎÞ·¨¿ªÕ¹µÄÌØÊâʱÆÚ£¬×ðÁú¿­¹ÙÍøÈë¿ÚѧԺÅàѵӪҵ²¿ÔËÓªµÄÔÚÒÆ¶¯»¥ÁªÍøÊ±´ú£¬Î¢ÐÅÒѳÉΪÈËÃǵÄÒ»ÖÖÉúÑÄ·½·¨£¬Î¢ÐŹ«Ö򼁮½Ì¨¸üÊÇÒ»ÖÖ²»¿ÉºöÊÓµÄÔËÓª¹¤¾ß¡£ÔÚÊÜÒßÇéÓ°ÏìÏßÏÂÅàѵÎÞ·¨¿ªÕ¹µÄÌØÊâʱÆÚ£¬×ðÁú¿­¹ÙÍøÈë¿ÚѧԺÅàѵӪҵ²¿ÔËÓªµÄ?¡°×ðÁú¿­¹ÙÍøÈë¿ÚѧԺ¡±Î¢ÐŹ«Ö򼁮½Ì¨Ê©Õ¹×ÅÒ»Á¬ÅþÁ¬¿í´ó¿Í»§ÈºÌå¡¢Ðû´«×ðÁú¿­¹ÙÍøÈë¿ÚÆ·ÅÆºÍ·þÎñÓû§µÄÖ÷Òª×÷Óá£?????


¡°×ðÁú¿­¹ÙÍøÈë¿ÚѧԺ¡±Î¢ÐŹ«ÖÚºÅÉèÖÃÓС°Æ·Åƿγ̡±¡°Åàѵ¶¯Ì¬¡±¡°¹ØÓÚ×ðÁú¿­¹ÙÍøÈë¿Ú¡±Èý´ó°æ¿é£¬ÏÈÈÝ×ðÁú¿­¹ÙÍøÈë¿Ú¹«Ë¾¡¢Åàѵ»ùµØºÍÅàѵʦ×ʵÈÇéÐΣ¬ÒÔ¼°¿Î³ÌÇåµ¥¡¢¿ª°à¶¯Ì¬¡¢ÅàѵÐÂÎŵÈÄÚÈÝ£¬½ÓÄÉÎÄ×Ö¡¢Í¼Æ¬¡¢ÊÓÆµµÈ·½·¨£¬ÈÃÓû§Àû±ã¿ì½ÝµØÍ¨¹ýÊÖ»úÏàʶµ½Ïà¹ØÐÅÏ¢¡£


133.jpg

????

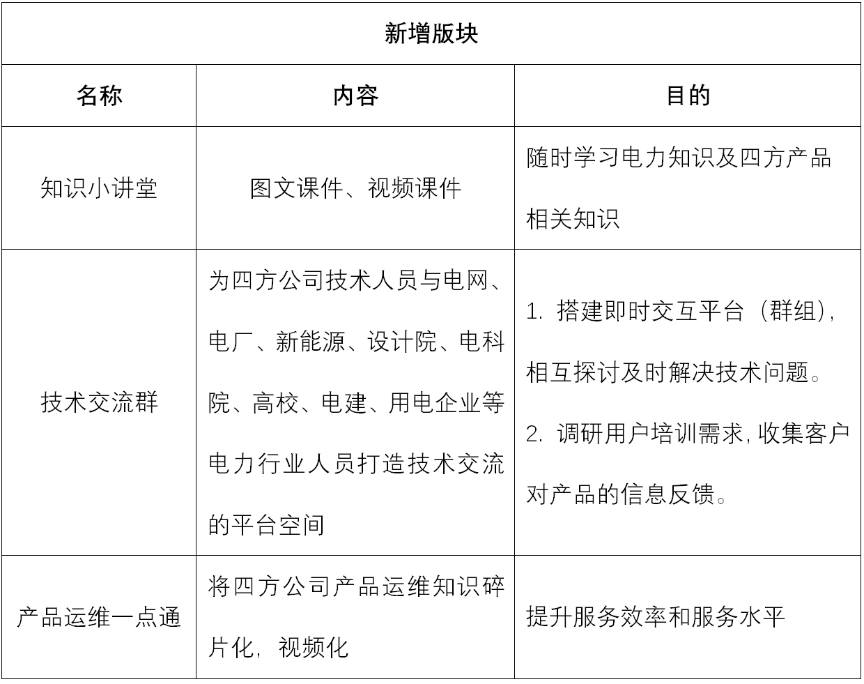
ΪÁ˸üºÃµØÖª×ãÓû§µÄÐèÇ󣬸üºÃµØ·þÎñÓû§£¬Ìá¸ß¹«ÖÚºÅÎüÒýÁ¦£¬ ÅàѵӪҵ²¿ÍŶÓһֱʵÑéÓÅ»¯¡°×ðÁú¿­¹ÙÍøÈë¿ÚѧԺ¡±Î¢ÐŹ«ÖÚºÅÄÚÈÝ£¬½üÆÚÓÖÊ¢´óÍÆ³öÁË¡°ÖªÊ¶Ð¡¿ÎÌᱡ°ÊÖÒÕ½»Á÷Ⱥ¡±¡°²úÆ·ÔËάһµãͨ¡±µÈȫеİå¿é¡£Ëæ×Åаæ¿éµÄÍÆ³ö£¬¡°×ðÁú¿­¹ÙÍøÈë¿ÚѧԺ¡±Î¢ÐŹ«Öںʨע¶ÈÒ»Á¬ÉÏÉý£¬»îÔ¾¶ÈÒ»Ö±Ìá¸ß£¬ÏÖÔÚ¹«ÖںʨעÁ¿ÒÑÁè¼ÝΪÁ˸üºÃµØÖª×ãÓû§µÄÐèÇ󣬸üºÃµØ·þÎñÓû§£¬Ìá¸ß¹«ÖÚºÅÎüÒýÁ¦£¬ ÅàѵӪҵ²¿ÍŶÓһֱʵÑéÓÅ»¯¡°×ðÁú¿­¹ÙÍøÈë¿ÚѧԺ¡±Î¢ÐŹ«ÖÚºÅÄÚÈÝ£¬½üÆÚÓÖÊ¢´óÍÆ³öÁË¡°ÖªÊ¶Ð¡¿ÎÌᱡ°ÊÖÒÕ½»Á÷Ⱥ¡±¡°²úÆ·ÔËάһµãͨ¡±µÈȫеİå¿é¡£Ëæ×Åаæ¿éµÄÍÆ³ö£¬¡°×ðÁú¿­¹ÙÍøÈë¿ÚѧԺ¡±Î¢ÐŹ«Öںʨע¶ÈÒ»Á¬ÉÏÉý£¬»îÔ¾¶ÈÒ»Ö±Ìá¸ß£¬ÏÖÔÚ¹«ÖںʨעÁ¿ÒÑÁè¼Ý7000¡£


20200701-1.jpg


ÔõÑù¹Ø×¢ÎÒÃÇÄØ£¿Î¢ÐÅÖÐËÑË÷¡°×ðÁú¿­¹ÙÍøÈë¿ÚѧԺ¡±£¬»òɨÃè¡°×ðÁú¿­¹ÙÍøÈë¿ÚѧԺ¡±¶þάÂë¼´¿É¹Ø×¢¡£


20200630-3.jpg



ÍøÕ¾µØÍ¼